查看: 3923

论赚钱和引流,当然知乎莫属!

[复制链接]
wz*** 发表于 2019-2-26 09:34 | 显示全部楼层 |阅读模式
从意识到通过手机或者电脑就能够网络赚钱开始,微信逐渐成为了我们常用的赚钱工具,从微信公众号问世起,自媒体平台的概念就被深深植入到互联网创业者的脑海里,也陆续出现了头条号、企鹅号、百家号等自媒体平台。

早期在个别的自媒体网络赚钱平台想要开通收益。都是要达到一定的门槛的,所以即使很多人说自媒体平台赚的广告费不多,那时候想要赚到这个广告费都需申请经过审核才行,所以大家习惯性的把自媒体平台当成了一个网络引流赚钱平台,将流量引入到个人微信或者微信公众号。方便我们囤积用户。为以后做项目储备资源。

尽管上述的事件已经是过去式了,但是我不得不提一下这些自媒体赚钱平台里边要说引流效果最好的当属头条号了。在2017年末,我们用头条号引电影粉的时候。一篇50万左右文章,可以为公众号单日带来上千的粉丝净增。后来由于平台不允许有这样的操作,所以我的一些账号被封禁了。

账号被封了,说明方法不合时宜,所以我并太不心疼。

但对于习惯于做网络赚钱的人群,损失了头条这样的引流平台,还是比较可惜的。所以17年末大家都在寻找新的引流渠道,心想着有没有一个平台,既可以在平台上变现,又可以通过这个平台引流到微信或者其他网络赚钱平台呢。

如果说引流赚钱两不误的平台,当属知乎了。

我们可以从下图中看到知乎上是可以留个人微信和公众号的。既然知乎提供了这样的一个方便,那么我们如何利用好这个方便呢?

首先你要把你的个人主页做好,要掐住几个引流的点,如果你不知道如何设置自己主页的话。大致可以参照我的设置方法来。

主页设置好后,就可以开始尝试在知乎上进行引流了,目前知乎常规的引流方式有两种:

一. 通过回答垂直类的问题引流

通过回答问题进行引流,一般是在问题回答底部留一个广告,如果你希望所获取的流量更加精准,那么你只需要找到你需要领域的问题,做出回答就行了。目前很多创业者仍在使用这种方式,当然也有一部分人觉得这个引流方式没有效果。那么到底有没有效果?我给大家分享一个身边的例子。

我的一位朋友是豆瓣的专栏作家,也会写点书,然后他一到了知乎上。看到别人在为公众号引流,他做的第一件事情就是为公众号引流。他比较专注哲学领域,选择的问题也都是自己比较擅长的,所以引来的流量也是比较精准的。

在差不多5个月左右的时间里。他的公众号阅读量已经能够稳定达到6000+。

通过他的操作让我明白“精准引流,没有捷径可走”,但坚持通过一个平台的垂直领域做精准引流,是能够达到自己想要的效果的。

二. 通过发布文章引流

除了通过回答问题进行引流之外,在知乎上面还有一个引流方法,就是通过发布文章来进行引流。当然有的朋友的内容创作能力并不怎么样,比如副业网有专门的编辑在更新文章。我们就把这些文章搬到知乎上去。同样在文章底部留一个自己的广告。

之前我一直认为通过这样的方式为公众号引流的效果比较好,在出了爆文之后,经过实操统计后发现,还是引流到个人微信效果更好些。

平时对网络赚钱感兴趣的朋友可能会加到一些人的微信,你会发现这些人既没有做公众号,也没有运营其他网络赚钱平台,但是他的微信上有很多的好友,并且还开了很多小号,那么它的这些流量是怎么来的呢?绝大部分的人都是在知乎上进行引流的。

当然我并不建议大家为了引流而去做知乎。知乎能在现有的自媒体平台中为你提供引流便捷实属不易,所以知乎的作用不仅仅是引流,除了引流,知乎还可以网络赚钱(平台提供的变现措施)。

知乎上的主要变现方式不是通过广告费,而是通过知识付费。差不多半年前知乎内测上线了「创作者中心」,开通创作者中心的知乎用户可享受8大权益。

1. 内容数据分析

大家知道知乎上一直以来我们都只能够看到。赞同或者说不赞同。没有办法,实际的看到阅读量,所以这个也就是很多自媒体人不做之后的一个原因,因为做自媒体没有数据做支撑,我们就不知道我们到底发展得像什么样。所以似乎上线的创作者中心已经开通了,创作者,中心的用户就可以看到自己的数据统计了。

201902251551104884524476.jpg


2.问题推荐

这个相当于是知乎的一种算法推荐。你所回答过的问题,发布的内容给你推送更精准的问题。

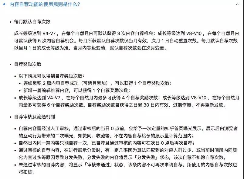
3.内容自荐

我觉得内容这件事知乎创作者中心里最大的一个亮点就是将你自己发布的优质内容可以自己手动的。添加自建,然后推荐到该内容领域的主页上。

201902251551104902406317.jpg


4.回答赞赏

和专栏赞赏一样,获得回答赞赏权益后,可在知乎APP里通过「设置」按钮,或在网页端勾选「开启赞赏」,打开当前回答的赞赏功能,一般两周左右进行一次打款。

5.自定义推广

获得自定义推广权益后,可通过「创作者中心」,选择希望推广的自己创作的内容,该内容将以「作者推荐」的全新卡片形态,出现在你的移动端文章页和回答页内容的下方。

6.广告收益

拥有品牌任务权益后,将有机会通过知乎,成为优质品牌主的「特约撰稿人」,并获得相应的广告收入,这也算是目前唯一获得知乎广告收益的途径了。

7. 知乎Live(知识付费)

之前对知乎变现有了解的朋友应该知道,在知乎上面要获得这样的一个知识付费的功能是需要缴纳500元的押金的,而开通创作中心的用户达到一定等级之后可以不需要缴纳押金。并且有快速申请的特权。

8.作者经纪

知乎将为签约作者量身打造包括出版、live 在内的多样化知识服务产品,帮助你获得更多价值(IP影响力、收入等等)千万别小看这个作者经济的功能。一些通过这种方式出版知识服务产品的作者。能一次性拿到十几万的版权费。

知乎创作者中心如何开通呢?

说来也很奇怪,我自己运营的知乎账号竟然没有收到「创作者中心」的开通邀请,反倒是之前注册的一个小号收到了邀请。细想之后发现原来是我在最近的几个月内都出现了违规。所以你想尽快在知乎开通「创作者中心」的话,除了输出垂直领域内容之外,还要杜绝违规。

创作者中心有等级划分,如何升级呢?

知乎会综合内容质量、内容影响力,以及创作活跃度等维度,对每位知乎创作者进行综合评估,得出成长等级分值。该分值每周四更新一次,不同分值区间对应不同的成长等级,最高为十级。

不同的成长等级对应不同权益,已开通「创作者中心」知乎用户可在平台中查询现有的权益,也能了解到解锁更多权益的方式方法。

关于网络赚钱平台知乎的变现情况,以及知乎平台的使用途径,我想本文应该讲的较为详细了。现在有很多平台都在快速的崛起,也给了创业者不少的福利,所以我们如果能多抓住一个平台,就尽可能的去做好这个平台。这对我们接下来的发展以及以后要做的事情是有好处的。
温馨提示:
1、本内容内由作者投稿,版权归原作者所有!
2、本站仅提供信息存储空间服务,不拥有所有权,不承担相关法律责任。
3、本内容若侵犯到你的版权利益,请联系我们,会尽快给予删除处理!
客服QQ/微信
723915236 周一至周日:09:00 - 22:00
十五年老品牌,学习网上创业赚钱,首先中创网,值得信赖!
众创网络 版权所有!

本站内容均转载于互联网,并不代表中创网立场!
拒绝任何人以任何形式在本站发表与中华人民共和国法律相抵触的言论!

信息产业部备案号 粤ICP备2022107892号

小黑屋|加入vip|手机版| 科妙网

GMT+8, 2026-3-22 20:55 , Processed in 0.072842 second(s), 28 queries , Gzip On.

快速回复 返回顶部 返回列表