查看: 16206

天价补贴缩水?强制独家签约?小视频网红沦为“讨薪难民”

[复制链接]
wz*** 发表于 2018-6-11 11:24 | 显示全部楼层 |阅读模式
前天开始,微博和微信朋友圈上陆续有人爆料:一称腾讯微视拖欠达人工资,一称抖音禁止达人与其它经纪机构签约。

更有甚者,创造“微视难民”一词揶揄平台和MCN机构欠达人工资现象,多家行业媒体跟进报道此事。

昨天,腾讯企鹅号负责人陈鹏透过媒体专访回应称,微视补贴没有下降,传言30亿补贴不属实。

今天,腾讯内容开放平台更就此事发布公告《企鹅号“达人计划”6月新规解读以及你所关心的微视相关问题》,解释相关补贴政策的结算结果和发放情况,称:

如果有个别达人称还未收到其签约机构的反馈,可与其所属机构咨询了解相关信息,也可在腾讯内容开放平台(http://om.qq.com)进一步了解补贴相关问题的说明。

今年以来,短视频战场狼烟四起,“头腾大战”愈打愈烈。

在这场短视频流量的狙击战中,“死而复生”的微视成为腾讯的首张王牌,比起QQ引流、产品迭代和接二连三的明星代言,对短视频创作者来说最具吸引力的,还是有关“30亿补贴”的传闻。

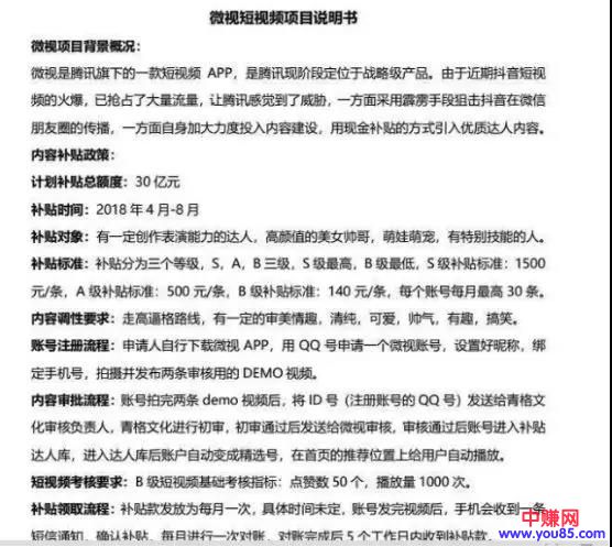
今年4月,一张MCN机构的补贴标准传遍全网。如图所示,微视把达人分成S、A、B三个等级,分别奖励1500、500和140元。

upload_1528621850919.jpg


对大多数视频内容生产者而言,最吸引他们的无非是“到底能挣多少钱”。在这一补贴政策的吸引下,过去很多做直播的公会,也纷纷转型投入微视。

平台赚流量,公会和达人拿钱,本该是三赢的事,两个月后却演变成大型讨薪事件,究竟是为什么?

01

一群高颜值的讨薪“民工”

如果时光能重来,两个月前的阿雅,一定不会选择“跳槽”。她是自由职业者,去年开始在抖音拍视频,截至今年4月已积累了33万粉丝。

“当时已经有广告商找来了,一条1500-2500元。”阿雅表示,抖音的播放量不太稳定,广告主比较介意,所以她打算再耕耘一段时间。

这时候,后台一条私信吸引了她的注意。天汇星娱——一个自称有微视官方背景的MCN机构找上了门,希望她入驻微视。

upload_1528621873059.jpg


根据天汇星娱的说法,入驻微视后只要上一条热门——也就是评价达到S级,就能结算3500元。即便没有上热门,只要符合天汇星娱的收录标准,一条视频也有100元的“保底补贴”。而按照阿雅以往的经验,“一个月怎么也能上三四条热门。”

一边是抖音不太稳定的推广费,一边是MCN机构一个月至少上万的工资,阿雅毫不犹豫选择了“跳槽”微视,与天汇星娱签下了《短视频版权购买合同》。

整整两个月,阿雅几乎把全部精力放到了微视上。因为短视频平台规定不能出现水印,所以她无法兼顾抖音,只是偶尔抽空拍了两条。

按照合同,5月25日是结算4月工资的最后期限。这时候,天汇星娱以“数据核算”为由,要延迟5-7个工作日发放工资。阿雅表示,天汇星娱的合同完全是“霸王条款”,所有违约责任都由乙方(达人)承担。

upload_1528621887215.jpg


达人们会按照天汇星娱的标准,默默计算自己的工资。

6月4日,工作人员在群里扔了一个表格,让“工资没结或者不够”的达人,自己填写视频链接,投到微视指定邮箱“申诉”。

“很多人怀疑这个表格根本就不是微视官方的,就是天汇星娱的一个幌子。”阿雅花了3个小时填表,但至今未收到一分钱。而她的抖音粉丝,已经掉了整整5万。

同样签在天汇星娱的冬瓜,前天拿到了1万的工资。前提是他两个月总共拍摄了100多条视频,“这点钱就是保底,一条100元。”

冬瓜之前的身份是一名导游,2017年上半年开始在快手拍视频,过年期间转战抖音,3个月积累了50万粉丝。同样是在今年4月,他通过天汇星娱入驻了微视,想着“先赚一笔再说”。

“整个四月,我有24条视频上了热门,算下来就是8万多。”冬瓜表示,他如今全职做短视频自媒体,收入全指望微视。与其它达人不同的是,他拍摄的是旅游视频,“机票、住宿等费用加起来一条成本就上千,现在两个月结算1万,本都收不回来。”

02

MCN机构当初是否夸大宣传?

事实上,拖欠达人工资的,不止天汇星娱这一家MCN机构。

近期,一些MCN和公会在面对签约达人诘问时,声称原因出在微视的最新政策上:所有参与“达人计划”的单条小视频,按照每万次有效播放量计算……4-5月未获得补贴的小视频,按照6月新政策计算。

upload_1528621911418.jpg


有公会表示,每万次播放量补贴保底费10元,也有人称30元。冬瓜算了一下,4月天汇星娱的政策是一条热门3500元,若按照6月公会新政,如今一条热门只能结算60元了。

几十上百倍的差距,引起了大量达人反弹。越来越多人质疑,MCN机构早期为签约更多达人,在未获得平台明确政策的情况下,大肆夸大补贴力度。

事实上,在昨天的媒体专访中,腾讯企鹅号负责人陈鹏也明确否认曾经有过所谓的“30亿达人补贴计划”,强调“官方并没有发布过30亿补贴的新闻及公告内容”。

upload_1528621926152.jpg


4月初,阿深开始做微视一级代理,5月中旬转向了百度Nani小视频。据他透露,当时,微视给一级经纪机构的钱就是3000元一条热门,“除非特别优秀的达人,才可能达到四五千”。

而天汇星娱签的是《短视频版权购买合同》,不是经纪约。这意味着无论谁,只要点赞达到相应数量,就能被推上热门计价3500元。

在阿深看来这“几乎不可能,只能是机构抢占市场的手段”。

upload_1528621940574.jpg


另一位微视二级代理乌云表示,自己3月中下旬开始和一个MCN机构对接,对方给他的价格为:S/A/B级分别对应3000/1000/300元。

而他了解的代理行情,一般抽取50%分成,所以他给手下达人的价格就是1500/500/150元——这也基本对应了本文开头提到的,那张盛传的微视补贴图的价格。

这不就意味着,乌云的一级MCN机构完全没得赚吗?面对榜妹的疑问,他的答复是:“那家机构和我很熟,我们根本没签合同,他可能就是想赚我这边的达人资源和流量。”

4月20日,乌云听到风声,开始跟MCN讨要合同,果然遭到拒绝。4月25日的发薪日,对方没有支付工资。按照契约,乌云3月拉了十几个达人入驻,累计拍摄100多条视频,至少有2000元。“达人跟我很熟,很多是亲戚朋友,我不能言而无信。”迫于无奈,他自己垫付了这笔钱。

3月的工资就这么算了。5月25日,约定的结算4月薪水结算日,对方依然没有履约。昨天,乌云找到对方公司,“在我的强烈要求下,他们结了4条视频,600元。”

600元就是乌云近3个月来的全部收入。如今他手下的达人已有七八十位,算下来他还要垫付6-7万元,“我只能按照自己能力,能结多少算多少。”

upload_1528621957089.jpg


乌云曾看过一个MCN的结算单,他表示,“腾讯微视确实只给了这么多,很多S级都以B级结算,我跟一个机构负责人聊天,他说大概只给了10%左右。”

“达人只会找机构,机构只会找官方。”乌云表示,“现在MCN都会把自己应得的扣除,多的才分给底下的代理或达人。在商言商,他们不会让自己蒙受损失,最终损失的是达人。”

接下来,乌云还要做三件事:让手下达人停止拍摄、结算前两个月的钱,以及继续讨薪。

03

腾讯企鹅号负责人:

传闻“30亿补贴”不属实

昨晚,在媒体专访中,腾讯企鹅号负责人陈鹏表示,微视补贴没有下降,而网上有关于“微视4月补贴未进行结算,存在拖欠现象”的言论,都属于不实信息:“短视频的补贴不是直接发给达人,而是直接发给他所属的经纪公司,或者说机构。所以不存在微视拖欠某个达人补贴这样的说法...如果存在达人补贴没有到位的情况,一种可能达人没有达标;二是他所属的机构没有对外发放。”

根据陈鹏的回应,达人补贴是由单一视频有效播放量乘以单价构成,6月6日起所做的单价金额调整,是基于大盘总播放量提升而对单价进行的相应调整。

6月以前达人计划只以微视平台作为评估有效播放量的唯一标准,而6月是腾讯多平台,包括:QQ浏览器、天天快报、腾讯新闻、微视、腾讯视频、QQ看点、QQ空间等共同计算。

陈鹏预计,这些数亿级流量分发平台的接入,会大幅提升小视频的有效播放量,这对机构和达人来说是一个利好消息,预估对达人们的整体补贴将会有不同程度的增长。例如,在6月补贴新规则下,单条小视频补贴最高可达到4500元收益,比4月单条小视频最高补贴还要高出1500元。

“不仅如此,本次调整将延长小视频计算的有效时长,小视频补贴的累计统计周期由原来的7天延长为90天,达人将因此享受到更为长期的小视频内容流量补贴。”

“特别需要指出的是,此前4-5月因未达标而未获得补贴的小视频,也将获得从6月1日起累计90天计算内容补贴的机会。这也就是说,相关小视频将重新根据腾讯各大平台累计的每万次有效播放量乘以单价,继续享受补贴,每个自然月结算一次。”

今天,腾讯内容开放平台发布公告,在“4月补贴是否已进行结算?是否存在拖欠现象?”下称:

按照我们早前的补贴结算规则,补贴会在次次月初对机构进行公告并安排结算。目前,我们已经按照这个规则安排了4月结算事宜,相应的补贴金额已在6月2日于机构系统后台展示并可以提现。

如果有个别达人称还未收到其签约机构的反馈,可与其所属机构咨询了解相关信息,也可在腾讯内容开放平台(http://om.qq.com)进一步了解补贴相关问题的说明。

多位达人向榜妹透露,天汇星娱正在分批给达人结算,但很多视频都没通过审核,过审的也是按100元一条结算。

昨晚的微视声明,以及陆续返还的申诉单,让“难民”们开始重新审视这场”乌龙“。在“讨薪群”里沟通后,他们得出结论:不是微视没给钱,而是微视的结算规则变了。具体表现为:

第一,机构并未提前告知准确的视频审核标准、过审数量,导致后期大量达人视频无法结算,连保底工资都没有。

第二,3500元一条的“热门”凭空消失,几乎没人拿到这份补贴。原因是存在刷量行为,达人只能看到前台虚假的数据,而微视只按后台的真实数据结算。

upload_1528621987948.jpg


关键点在于,究竟是微视没把标准和结算规则告诉机构,还是机构故意隐瞒信息,只为招揽更多达人?

越来越多达人意识到,很可能,天汇星娱当初“3500一条热门”的广告就是虚假宣传,后期模糊审核标准,号称“补贴上不封顶”也是为了让达人多拍视频,事实上微视对短视频补贴本身就有严格要求。

而对于“刷量”这件事,达人、机构和平台其实心照不宣。天汇星娱签约达人冬瓜表示,达人不可能刷数据,因为4月淘宝上根本没有微视刷量业务,“都是抖音快手,你想刷微视都没处刷。”

不过,他很清楚数据有问题,但咨询天汇星娱后,得到的回复是“按之前说好的结算”,“虽然微视说过‘刷量会被封号’,但官方一直没行动,我们也以为新平台需要刷量,没想到结算时被告知以后台数据为准。”

upload_1528622003761.jpg


公会经纪人乌云表示,他和自己所在的机构,都没理由刷量,因为“微视明确规定不能刷,我们一刷后台就能看得到,结算肯定会出问题。”所以他判断,不排除其它机构刷量“陷害”的可能。

另一位签约达人@玩世大仙, 提出了另一种猜测:平台想用高薪吸引大量达人,再挖掘自己认为的头部达人,签下来慢慢培养。

“我是抖音上的百万粉丝大V,但入驻微视时没提这回事,所以没得到官方重视。”@玩世大仙 是微博上最早发起维权的达人之一,也是这批“难民”中少有的大V。她表示,自己身边很多头部达人,其实早已和微视官方签订了其它合同。

04

平台政策“喜怒无常”

短视频内容创业者何去何从?

一边是义愤填膺,苦于“拿不到补贴”的视频达人,一边是前期疯狂招人,后期资金无法周转的MCN机构,一边是否认拖欠补贴的平台。

整个事件陷入“罗生门”。

upload_1528622023698.jpg


虽然这次“微视补贴”事件还在不断发酵。不过,我们也了解到,作为头部短视频内容生产方之一的洋葱视频,受微视补贴政策的调整的影响并不大。

洋葱集团高级内容副总裁鲍泰良透露,他们每天生产50条以上的视频,虽然补贴会减少,但补贴并不是他们主要收入来源。“我们主要是电商,广告占三分之一。”鲍泰良说。

内容创作者和平台之间的关系是共荣共生。但不可否认的是,无论MCN机构、公会、达人还是自媒体人,再大的内容创作机构,在平台面前依然弱势。这其中,最弱势的群体就是被层层盘剥下的达人。

“如果平台明确提出流量限制的话,那可能会有很大影响,毕竟平台想给你限制还是很简单。”鲍泰良说。

这样的担忧不无道理。

比如,根据这两天网传的一张朋友圈截图,“抖音要把所有20万粉丝以上的视频达人全部签约到自己公司旗下,发底薪,且为全网全平台独家经纪约,不允许达人和另外任何一家机构签约,而不签约则未来涨粉困难。”

upload_1528622037510.jpg


虽然昨天上午,针对上述言论,抖音官方辟谣称“从无此类政策”,并安抚大家“不要轻信谣言”。

但从微信群和社交媒体的反馈,可以看出,很多短视频内容生产者依然表现出某种不安。

有视频内容生产者表示,面对竞争激烈的短视频市场,各平台的排它性协议一直存在,只是程度不同而已。

但对于很多头部玩家而言,短视频内容很难排它,从而绑定在某一个平台。特别是“网红级内容”更多是想分发到各个内容平台,多争取一个曝光渠道。

回归底层逻辑,和微信公众号这样“去中心化”的平台不同,虽然今年以来随着爆款频出,社交短视频成为流量收割机,但无论抖音还是微视,在目前的分发机制下,流量始终牢牢掌控在平台手中。

即便是在不断力推订阅关系的抖音,对于生产内容的达人来说,内容的影响力和粉丝的转化能力仍很难成正比。

算法推荐依然是最重要的流量来源,平台自身的媒体属性也不断加强。随着头部内容逐渐固化,目前的游戏规则下,无论对普通视频达人,还是MCN机构,都显得不太友好。

更何况,在一条爆款短视频的广告能挣数万元,而补贴可能只有几百的情况下,真正的优质内容生产者,靠着平台提供补贴和流量带来那点收益,也难以为继。

一拥而上的,则是目的明确想来薅羊毛的人们。

upload_1528622054010.jpg


短视频内容生产者该何去何从?

“内容创作者不能跟平台风潮,追热度赚快钱,会死的很惨,有的不是风口,而是火山口。”在鲍泰良看来,如果被平台牵着走,可能会损失惨重。

对内容创作者而言,唯一的好消息,则是百度、新浪、腾讯等巨头,都还在打造各种短视频平台,未来,围绕着“优质达人和内容”的短视频领域的新百团大战,似乎才刚刚拉开帷幕。

文中受访短视频创作者为化名
温馨提示:
1、本内容内由作者投稿,版权归原作者所有!
2、本站仅提供信息存储空间服务,不拥有所有权,不承担相关法律责任。
3、本内容若侵犯到你的版权利益,请联系我们,会尽快给予删除处理!
gdp*** 发表于 2018-6-11 13:10 | 显示全部楼层
此帖仅作者可见
wangch*** 发表于 2018-6-11 13:53 | 显示全部楼层
此帖仅作者可见
头像被屏蔽
211*** 发表于 2020-4-25 20:17 | 显示全部楼层
提示: 作者被禁止或删除 内容自动屏蔽
头像被屏蔽
211*** 发表于 2020-4-25 20:51 | 显示全部楼层
提示: 作者被禁止或删除 内容自动屏蔽
头像被屏蔽
211*** 发表于 2020-4-25 21:24 | 显示全部楼层
提示: 作者被禁止或删除 内容自动屏蔽
头像被屏蔽
211*** 发表于 2020-4-25 21:58 | 显示全部楼层
提示: 作者被禁止或删除 内容自动屏蔽
客服QQ/微信
723915236 周一至周日:09:00 - 22:00
十五年老品牌,学习网上创业赚钱,首先中创网,值得信赖!
众创网络 版权所有!

本站内容均转载于互联网,并不代表中创网立场!
拒绝任何人以任何形式在本站发表与中华人民共和国法律相抵触的言论!

信息产业部备案号 粤ICP备2022107892号

小黑屋|加入vip|手机版| 科妙网

GMT+8, 2026-3-21 23:20 , Processed in 0.080247 second(s), 34 queries , Gzip On.

快速回复 返回顶部 返回列表