查看: 2032

[引流涨粉] 我用AI回答微信“问一问”,每天1小时,稳定涨粉30+

[复制链接]
 楼主| 狼*** 发表于 2024-2-6 11:35 | 显示全部楼层 |阅读模式
从上上周开始,老谢一直在测试问一问的流量。主要是测试的思路:就是使用AI工具来回答和我公众号领域相关的问题,以此来布局微信搜一搜当中的长尾关键词的流量。

问一问的账号是可以直接绑定视频号或者公众号的,以老谢的问一问为例,老谢绑定的是公众号,也就是说如果用户觉得你回答不错,就会给予你关注,而这个关注是直接关注在微信公众号上的。

先说下执行的结果,由于问一问1天只能回答20个问题,所以布局了差不多一周之后,公众号就开始涨粉了,平均下来,一天涨粉20-30个,完全不是问题,这还仅仅只是操作了1周的结果。

1.jpg


再来说下执行过程中的经验心得,使用AI工具,确实能够大大降低不少工作时间,如果手动回复20个问题,差不多要3个小时,使用AI工具之后,1个小时多点,就足够完成20个问题的回答。

因此,老谢会在本篇文章中,从问一问的基础注册、问一问的问题选择,再到AI工具回复优质答案的生成技巧,最后再到配图的策略。老谢会一如既往的将全部的操作流程,分享给大家!

01 微信问一问基础篇

如果你已经对微信的问一问了如指掌,或者已经开通了微信的问一问,那么接下来,你可以直接跳过这一小节的内容,直接进入第二小节即可.

1、什么是问一问

问一问是微信推出的问答平台,类似知乎、悟空问答等平台。想要进入问一问,目前需要通过手机端的搜一搜来进入。除此之外,搜一搜目前日活用户8个亿,且问一问的搜索权重极高,类似知乎在百度搜索结果中的地位。

2、如何开通问一问

打开“微信”,点击下方菜单栏的“发现”,点击“搜一搜”就会打开搜一搜的页面,在这个页面中的搜索框下方,就是问一问了。

2.jpg


我们可以点击“前往问一问”,点击“去回答”绑定视频号或者公众号(二选一),就可以正常的回答问题,也就是说你的问一问账号已经开通了。

02 微信问一问操作篇

问一问的引流玩法,目前分为两个思路,一种是通过回答热门问题来吸粉,一种是回答精准问题来吸粉。两者最大的区别,就是回答热门问题,往往吸引来的粉丝都是泛粉。回答精准问题,吸引来的粉丝则有利于后续的成交转化。

老谢的公众号是属于自媒体、互联网创业、互联网运营的类目,所以老谢更倾向于通过回答精准问题来吸粉。下面我们就来详细地说下操作步骤。

1、明确领域相关关键词

无论你是绑定视频号身份,还是公众号身份,建议大家要想搞清楚自己所在领域,或者你的目标用户群体是哪类人,有什么需求。从而提炼出你所在领域的相关关键词是什么。

比如:老谢的公众号,经过提炼后的关键词就有:

行业词:自媒体、新媒体、副业、网络创业、互联网运营、网络营销、网络推广等等;

产品词:抖音、小红书、快手、知乎、视频号、公众号等等;需求词:引流、流量、吸粉、点赞、涨粉、评论等等。

所以,当我们点击问一问之后,我们就可以通过搜索这些单一词汇或者组合词汇,来找到和我们领域有相关性的问题,如下:

3.jpg


2、选择问题的技巧

当我们通过搜索相关的关键词,所筛选出来的问题,并不是说该搜索结果内所有的问题都需要进行回答。这里给大家一个筛选的技巧:

4.jpg


如上图,我们筛选问题的时候,优先筛选关注人数多的问题即可。

03 微信问一问内容篇(AI)

挑选好问题之后,我们就需要来制作内容了,由于老谢的问一问账号是绑定了公众号,所以在回答问题的时候,只能选择回答图文的形式。接下来,我会从文案内容和图片制作的两个角度,来解析该如何产出能够有效引流涨粉的图文内容。

1、AI工具生产文案内容

市面上所有的AI工具,无论是chatgpt官网,还是国内套壳镜像的AI网站,想要更好的使用这些AI工具提高工作效率,核心根本是要学会如何使用指令来获取想要的精准答案,这就像《哈利波特》的魔法世界中,想释放魔法,就必须有匹配的咒语,不同的咒语也对应了不同的魔法。

我们先来看个案例,这个案例的问一问是:“新手小白学习哪种编程语言好?”如果你是一个AI工具的新手,你直接复制问一问的题目到AI工具中,你得到的答案是这样的,如下图。

5.jpg


这样的AI回答是相当低质的,也就是说,即使你用此方式完成了每天20条问一问的回答,得到的引流涨粉效果也是微乎其微的。因为站在用户提问的角度来看待这样的回答,是根本无法解决用户任何问题。

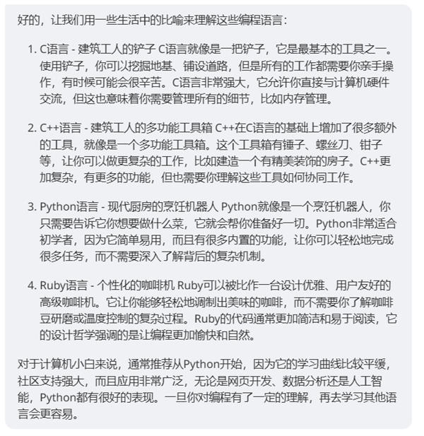
正确的方法应该怎么做呢?很简单!首先,你得学会AI工具的正确提问方式。我们把提问方式换成这句话:“我是一个计算机小白,我想自学编程,但是不清楚该学哪个语言。我现在的痛点是想知道哪个编程语言更适合我,用通俗的比喻给我讲清楚C、C++、python、ruby的区别,方便我做选择,一定不要用枯燥的术语,多用生活中常见的比喻让我明白”。这个时候,我们得到的AI回复是这样的,如下图。

6.jpg


这样的回答才是我们用AI工具来回答问一问的正确方式。所以使用AI工具来回答问一问的核心根本是要学会使用如何向AI进行提问的方法,这里给出一个AI提问的万能公式:身份+场景+痛点+方案=AI的正确回答。

何解?你是谁,你在什么场景下,有什么痛点,解决这个痛点打算用什么样的方案。换言之,你要学会用提问人的身份视角来提问,理解他当期的所处场景是想做些什么?再分析他的痛点是什么?以及想用什么样的方式来解决痛点问题。

7.jpg


2、图片该如何制作

我们既然采用图文的形式来作答,除了文案内容,也是要有图片的。依然拿上述的案例来说事儿,如果你在AI回答的内容中,加入了下面这张图片,然后把AI回答的开头改成:“作为一个14年的码农,接下来我会用生活中常见的比喻方式,来给你讲解下各类编程语言,都是干什么的,方便新人小白理解。”

8.jpg


这张图,再配上上述的这句话,再加上AI生成的内容,这妥妥的就是一个完美的回复!再比如,老谢在回复一些关于运营、引流相关的问一问的时候,老谢喜欢在问题的回答中,加入一些引流的效果图,如下图:

9.jpg


是不是感觉真实性更强了?也更容易吸引到别人的关注?而这就是图片在问一问当中,存在的意义及重要性!

那么,这些图片我该怎么去配呢?像数据类型的图片,由于老谢本身就是做运营的,所以手头此类数据截图一大堆,就算没有也可以找朋友要到。所以对你同领域内的数据型图片,是比较容易制作的。

而类似于像第一种这样的图片,用于佐证身份或者产生共鸣的类型图片,则需要我们用点心去寻找了,如果不怕版权的问题,可以去视频类的平台,截取其他人的。如果担心版权问题,则可以去国外网站或者寻找朋友解决,亦或是去电商类平台的评论区寻找图片。

04 做个小小的总结
AI回答问一问的玩法的核心重点,还是在于如何挑选到同领域的关注人数较多的问题,以及入行利用AI工具进行优质内容产出的技巧。

但是当你AI工具操作熟练下来,一天20个问题也就1个多小时就能完成。从实际效果来说,则需要把该工作不断的日常化,坚持产出至少1周以上,甚至更久,才能逐渐看到效果,而这个效果的产出,则非常类似于我们做百度霸屏,长尾词铺垫的引流一样,引流涨粉是长期性的。

老谢还是那句话:流量是正确布局和长期执行的结果,而非短期一蹴而就!思维不够、执行力不到位、内心浮躁,引流这件事必定做不好!

作者:谢雨轩 公众号:老谢运营笔记 微信:10905079
温馨提示:
1、本内容内由作者投稿,版权归原作者所有!
2、本站仅提供信息存储空间服务,不拥有所有权,不承担相关法律责任。
3、本内容若侵犯到你的版权利益,请联系我们,会尽快给予删除处理!
客服QQ/微信
723915236 周一至周日:09:00 - 22:00
十五年老品牌,学习网上创业赚钱,首先中创网,值得信赖!
众创网络 版权所有!

本站内容均转载于互联网,并不代表中创网立场!
拒绝任何人以任何形式在本站发表与中华人民共和国法律相抵触的言论!

信息产业部备案号 粤ICP备2022107892号

小黑屋|加入vip|手机版| 科妙网

GMT+8, 2026-5-2 01:17 , Processed in 0.070972 second(s), 26 queries , Gzip On.

快速回复 返回顶部 返回列表