查看: 6030

[短视频运营] 重磅!10月20日开始,开通抖音商品橱窗要开始收费了

[复制链接]
wz*** 发表于 2020-10-13 11:05 | 显示全部楼层 |阅读模式
继10月9日抖音正式全面禁止第三方商品链接进入直播间之后,仅过去4天时间,抖音再一次发布了一条影响巨大(与每个人都息息相关)的重磅消息:抖音推广保证金管理办法。

▼抖音系统通知

1.jpg


具体内容是啥呢?

简单概况成一句话就是:10月20日开始,所有在抖音及抖音火山版平台,开通商品分享功能(商品橱窗)的用户,都需要缴纳500元的保证金。

注意,是“所有”。

也就是说,就算你是在10月20日之前免费开通了商品橱窗,如果还想继续使用商品橱窗功能,也要在10月20日之后收到系统通知后,在7个工作日内补交500元的保证金。

2.jpg


完整版的《抖音商品分享功能用户保证金管理办法》可点击文末阅读原文查看。

也就是说,10月20日开始,开通抖音商品橱窗的条件为:

1000粉丝
≥10条视频(成功发布并所有人可见)
实名认证
500元保证金
关于开通商品分享功能,需要缴纳保证金这件事,其实早在6月下旬抖音就已经透露过了,当时!就发过相关文章,并且猜测这个商品橱窗保证金可能是500元。

推荐阅读:

最新!开通抖音橱窗要收保证金,30天不带货就回收

3个月过去,该来的还是来了!

废话不多说,针对此次抖音商品分享功能保证金的问题,我们总结了几个你可能最关心的点来逐一解读。

01

不交保证金会怎样?

根据今天发布的最新《抖音商品分享功能用户保证金管理办法》,当保证金低于缴纳标准(500元)时,用户需在接到补缴通知后的7个自然日内完成补缴,超时未补缴的,平台将关闭帐号的商品分享功能。

针对保证金低于缴纳标准或超时未补缴的,平台可采取的措施包括但不限于:

限制提报营销活动、下架橱窗内全部历史商品、限制选品权限、隐藏所有视频的购物车、暂时或永久关闭商品分享功能(包括但不限于橱窗权限,购物车权限及直播商品分享功能权限)及不得提取全部未结算、未提现商品分享佣金的处罚。

也就是说如果你不缴纳保证金,或者是之前交过但是因为违规被扣除了部分保证金,但是没有在规定时间内补交的,你的商品分享功能都将会受到限制。

至于具体是哪一种限制,那可能要具体情况具体分析了。

毕竟现在这个保证金规则10月20日才开始正式实施,后续关于商品分享功能保证金的问题,!也会第一时间跟踪报道。

另外,再提醒一下,抖音直播间现在只支持添加来自抖音小店的商品链接。

还没有开通抖音小店的老板,10月31日之前抖音小店还是0门槛开通,只需要营业执照即可。而且开通抖音小店之后,还可以直接申请直播购物车权限。

3.jpg


02

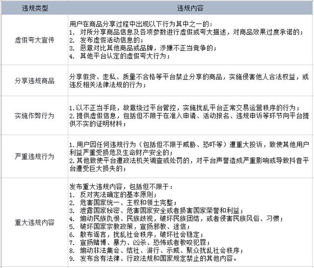
哪些情况会扣除保证金?

根据情节轻重,平台将违规行为分为5类:

▼点击可查看大图

4.jpg


注意,如果是由于你的违规行为(比如上述5大类),导致商品分享功能被暂时关闭的,可以在商品功能恢复后提交保证金提现申请。

如果是多次违规或严重违规,导致商品分享功能被永久关闭,平台可能会扣除所有的保证金。扣除的保证金是不会再退回的哈~

不过,对应的违规行为具体要扣多少保证金,在今天发布的《抖音商品分享功能用户保证金管理办法》里面并未提及。

后续如果平台更新了更加具体详细的保证金扣除规则,!也会第一时间跟进报道。

03

保证金可以退吗?

答案是可以的。

向官方提交并顺利通过退还考察期(7-15天)之后,500元将原封不动返还。

前提是在你没有任何违规的条件之下。

当你存在违规行为时(如下图),缴纳的保证金也会被冻结。即便不再使用商品分享功能,也无法将保证金提现到账。

5.jpg


需要注意的是,如果你要申请退回保证金,也就意味着你将无法继续使用商品分享功能。

今年开始,抖音对于电商的流量和政策扶持越来越多,同时为了平台良性竞争和长远发展,各种行为规范也越来越多。

500元保证金门槛的设置,看似是提高了达人入驻门槛;但却可以有效减少达人违规行为,更有利于剔除低质量内容,提高用户体验,有利于抖音电商生态的良性发展。

关于此次抖音商品分享功能保证金一事,你还有什么想了解或表达的?欢迎文末留言~
温馨提示:
1、本内容内由作者投稿,版权归原作者所有!
2、本站仅提供信息存储空间服务,不拥有所有权,不承担相关法律责任。
3、本内容若侵犯到你的版权利益,请联系我们,会尽快给予删除处理!
客服QQ/微信
723915236 周一至周日:09:00 - 22:00
十五年老品牌,学习网上创业赚钱,首先中创网,值得信赖!
众创网络 版权所有!

本站内容均转载于互联网,并不代表中创网立场!
拒绝任何人以任何形式在本站发表与中华人民共和国法律相抵触的言论!

信息产业部备案号 粤ICP备2022107892号

小黑屋|加入vip|手机版| 科妙网

GMT+8, 2026-3-18 13:46 , Processed in 0.075227 second(s), 28 queries , Gzip On.

快速回复 返回顶部 返回列表